Notice
Recent Posts
Recent Comments
Link
| 일 | 월 | 화 | 수 | 목 | 금 | 토 |
|---|---|---|---|---|---|---|
| 1 | 2 | 3 | ||||
| 4 | 5 | 6 | 7 | 8 | 9 | 10 |
| 11 | 12 | 13 | 14 | 15 | 16 | 17 |
| 18 | 19 | 20 | 21 | 22 | 23 | 24 |
| 25 | 26 | 27 | 28 | 29 | 30 | 31 |
Tags
- 백준
- 베타적락
- 프로그래머스
- 완전탐색
- gRPC
- 아키텍쳐 개선
- 구현
- 결제서비스
- 추천 검색 기능
- 카카오
- AWS
- ALB 502 BadGateway
- 502오류
- 몽고 인덱스
- 이분탐색
- TLS협상오류
- docker
- dau 3만명
- 알람시스템
- 누적합
- 관측가능성
- 크롤링
- next-stock
- 셀러리
- 쿠키
- JPA
- BFS
- 디버깅
- 백그라운드시 연결안됨
- ipo 매매자동화
Archives
- Today
- Total
코딩관계론
Git Branch 관리 전략 본문
반응형
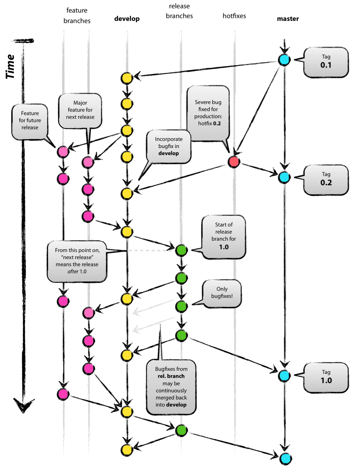
1. Git Flow
Git Flow는 가장 널리 알려진 Git 브랜치 전략 중 하나로, Vincent Driessen에 의해 제안되었습니다. 이 전략은 명확한 브랜칭 모델을 제공하여, 대규모 프로젝트 관리에 유리합니다.
메인 브랜치
- master: 최종 제품의 코드를 포함하며, 항상 배포 가능한 상태여야 합니다.
- develop: 다음 출시 버전을 준비하는 브랜치로, 여기서 새로운 기능이 통합됩니다.
보조 브랜치
- feature: 새로운 기능을 개발하는 브랜치로, develop 브랜치에서 파생되어 완료되면 다시 develop 브랜치에 병합됩니다.
- release: 출시 준비를 위한 브랜치로, develop 브랜치에서 파생되며 최종 테스트 및 버그 수정을 거친 후 main 브랜치와 develop 브랜치에 병합됩니다.
- hotfix: 배포된 제품의 긴급 수정이 필요한 경우 사용하는 브랜치로, main 브랜치에서 파생되어 수정 후 main과 develop 브랜치에 병합됩니다.
워크 플로우
- master브랜치에서 develop브랜치가 파생됨
- 이 후 개발될 기능들이 delvelop브랜치로 부터 파생
- 기능들이 개발되면 develop브랜치로 병합되고
- develop브랜치가 다 합쳐지면 release브랜치를 생성하고 테스트 진행
- 버그가 없으면 master로 병합, 버그가 있으면 다시 develop 브랜치를 생성함
- 이후 release브랜치가 master로 병합되고, 배포를 진행함

2. GitHub Flow
GitHub Flow는 GitHub에서 제안한 간단하고 직관적인 브랜치 전략으로, 지속적인 배포와 빠른 피드백을 중시하는 프로젝트에 적합합니다.
메인 브랜치
- master or main: 항상 배포 가능한 상태의 코드를 포함합니다.
보조 브랜치
- feater: 특정한 기능을 개발하기 위해 main에서 파생된 브랜치입니다.
브랜치 워크플로우
- feature: 새로운 기능이나 버그 수정을 위해 main 브랜치에서 파생됩니다.
- Pull Request(PR): feature 브랜치가 준비되면 PR을 통해 코드 리뷰와 테스트를 거칩니다.
- 병합: PR이 승인되면 main 브랜치에 병합되어 즉시 배포됩니다.

3. GitLab Flow
GitLab Flow는 GitLab에서 제안한 전략으로, 다양한 워크플로우를 지원하며 프로젝트의 배포 방식에 맞게 브랜치를 설정할 수 있습니다.
메인 브랜치
- master: 항상 배포 가능한 상태의 코드를 포함합니다.
환경별 브랜치
- production: 실제 운영 환경에 배포되는 코드를 관리합니다.
- pre-production: 사전 배포 환경으로, 배포 전 최종 테스트를 수행합니다.
- development: 개발 환경으로, 새로운 기능과 버그 수정을 통합합니다.
브랜치 워크플로우
- feature: main 또는 development 브랜치에서 파생되어 개발이 완료되면 대상 브랜치에 병합됩니다.
- release: 특정 버전을 출시하기 위해 사용하는 브랜치로, 일정 기간 동안 안정화 작업을 수행합니다.

반응형
'개발' 카테고리의 다른 글
| 타임딜 서비스 개발기 (2) | 2024.07.25 |
|---|---|
| 최적의 PK를 찾아서 (0) | 2024.07.25 |
| 객체지향이란 무엇인가 (0) | 2024.06.01 |
| ProtoBuf (Protocol Buffer, 프로토콜 버퍼) (0) | 2023.07.27 |
| gRPC 개념 (0) | 2023.07.25 |